KANDOO MANUFACTURING COMPANY

About Us

Established in 90's,Kandoo Hong Kong &China provides you with a bespoke product design, manufacturing and delivery services, a complete chain by a wealth of experiences and expertise.

Contact Us
"With a bespoke product design and manufacturing service, delivered with a wealth of experiences and expertise."

Manufacture & Design

Company Introduction

Established in 90's,Kandoo Hong Kong &China provides you with a bespoke product design, manufacturing and delivery services, a complete chain by a wealth of experiences and expertise.

Our main core of business, specialise in the manufacture of branded products, primarily cut and sewn bags for promotional and retails -in any shape, materials and branding.

logistics image
Speech of Chairman

From KANDOO HK Chairman

In these 32 years of handbags manufacturing and exports business, we expereinced many ups and downs. Our team still keep our faith to move forward with courage no matter how tough is the market competition and how cruel is the impact of era changing.

My humble belief, Loyality to customer and treating the workers & teamates like families are the key to keep a boat sailing.

Dedicate to my former business partner who founded the company together with me:
Crauford William Mckeon(1961-2020)........The boat sailing lover.


Yip Raymond Summer 2022

Why Choose Us

Company Advantages
Why
  • 01.Kandoo Bag Manufacturing Company is Sedex-smeta audited and ghd and Biersdorf approved
  • 02.Complete project management from start to finish
  • 03.Bilingual Project Managers to ensure easy communications and full understanding of enquiries and order requirements
  • 04.Competitive prices with good quality
  • 05.Humidity controlled storage rooms
  • 06.Fully equipped sample workshops to provide fast turnaround of cut and sewn bag samples
  • 07.Kandoo has a dual plated car (licensed to drive in both HK and China) for rapid border crossings for our customers from Hong Kong airport / hotels to our China factory
  • 08.Factory visits and inspections are welcomed and arranged
  • 05.Humidity controlled storage rooms
  • 06.Fully equipped sample workshops to provide fast turnaround of cut and sewn bag samples
  • 07.Kandoo has a dual plated car (licensed to drive in both HK and China) for rapid border crossings for our customers from Hong Kong airport / hotels to our China factory
  • 08.Factory visits and inspections are welcomed and arranged

Why Choose Us

Our Prime Objectives
Why

Office

O u r T e a m

English speaking staff available during European working hours to provide easy points of contact for western customers.

The cultivation of team spirit enables the staff to work together as a team, Work toward a goal, for the individual staff, the team to achieve the goal is the direction of their efforts,

The overall goal of the team is broken down into small goals and implemented by each employee.

Unlike the other factioies. We eager to keep a constantly premium quality. We mean to proceed every order with primary production which ran by 20 years experience team

  • Professional
  • Young energetic
  • Passionate
  • Proactive

Show Room

50000+

PRODUCTION SITE

In partnership with Shenzhen factory

Our production lines employ around 100-120 staff and can handle large scale orders with a weekly output capacity of up to 50,000-150,000.

logistics image

Sample Workshop
Instant/48Hours sample

Fully equipped sample workshops to provide fast turnaround of cut and sewn bag samples.


logistics image

logistics image

logistics image

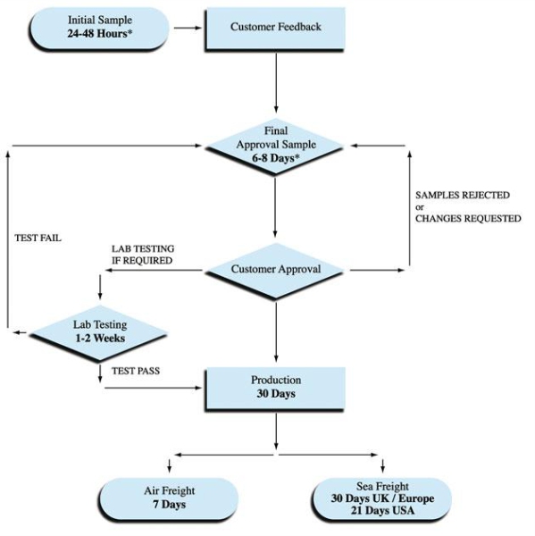
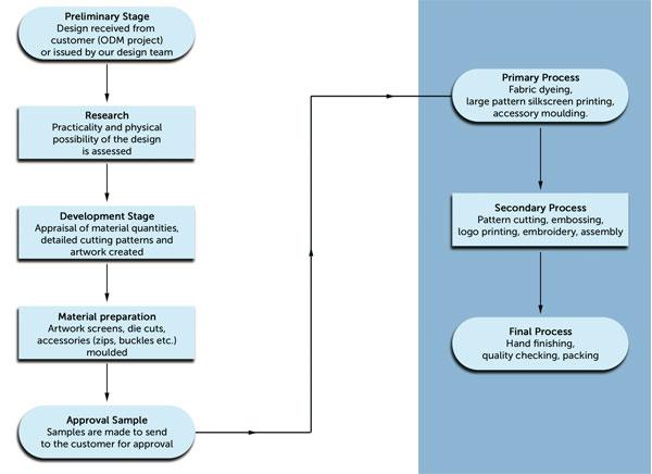
We are happy to either receive full bag specifications from a client or we are able to work from a loose brief based on budget, intended use and target market for the item.

logistics image

Types of Product

Types

Our Factory is set up to handle the production of many types of cut and sewn bags for promotion and retail.

transport image
transport image

Co-operative Clients

Cooperative

We proudly manufacture a wide range of bags for a number of blue chip companies and sales promotion agencies as well as designers worldwide.

We work hard to build strong relationships with clients as we strive to take the stress out of the day to day business of managing your purchasing requirements.

We appreciate that it is more important than ever to maximise the value of marketing budgets and our close attention to detail and our knowledge of our customers business is key to achieving this.

logistics image

logistics image

Customer Testimonials

Testimonials